Hiện nay, trên địa bàn TP Hà Nội và các tỉnh lân cận, hiện tượng nước thải của các bệnh viện, phòng khám đa khoa xả thải vượt tiêu chuẩn cho phép ...
Biện pháp xử lý nước thải bệnh viện, phòng khám đa khoa
-
Thành phần cần xử lý của nước thải bệnh viện, phòng khám đa khoa
-
Tính chất của nước thải phòng khám đa khoa – bệnh viện và các cơ sở y tế có một số thành phần tương tự như nước thải sinh hoạt, chứa lượng lớn chất rắn lơ lửng, chất hữu cơ đặc trưng bằng chỉ tiêu BOD5, các chất dinh dưỡng nitơ (N) và phốtpho (P) nên công nghệ sử dụng là công nghệ AAO.
-
Trong nước thải hàm lượng BOD5 thường dao động trong khoảng 80 đến 250 mg/1, phụ thuộc vào loại hình, quy mô và đặc điểm của bệnh viện – phòng khám.
-
Trong nước thải các cơ sở y tế, hàm lượng nitơ amoni (NO3-) thường dao động từ 30 đến 50 mg/I. Tuy nhiên, do các bệnh viện – phòng khám đa khoa và các cơ sở y tế luôn trong tình trạng quá tải trong việc sử dụng khu vệ sinh nên hàm lượng nitơ amoni trong nước đen có thể lên tới 80-120 mg/1, lớn hơn trong nước thải sinh hoạt và nước thải đô thị nhiều lần nên việc xử lý nước thải phòng khám đa khoa là 1vấn đề vô cùng cấp bách.
-
Ngoài ra, trong nước thải phòng khám và các cơ sở y tế còn có chứa các vi sinh, vi khuẩn gây bệnh. Đặc biệt từ các phòng khám chuyên khoa của các bệnh truyền nhiễm như bệnh lao, bệnh tả, thương hàn, phó thương hàn, do khuẩn Salmonella lỵ, bệnh do amip và một số bệnh khác…

-
Giải pháp nào về công nghệ xử lý tối ưu nhất hiện nay???
Hiện nay công nghệ AAO kết hợp MBR đang được quan tâm nhiều nhất ứng dụng rộng rãi cho các bệnh viện, phòng khám, các cơ sở y tế tùy thuộc vào loại hình và quy mô.
-
AAO là viết tắt của các cụm từ Anaerobic (Yếm khí) – Anoxic (Thiếu khí) – Oxic (Hiếu khí) là công nghệ mới đạt hiệu quả xử lý cao so với các công nghệ xử lý trước đây vì nó có một số tính chất ưu việt như sau:
-
Chi phí vận hành thấp.
-
Có thể di dời hệ thống xử lý khi nhà máy chuyển địa điểm.
-
Khi mở rộng quy mô, tăng công suất, có thể nối lắp thêm các module hợp khối mà không phải dỡ bỏ để thay thế.
-
Công nghệ màng MBR là công nghệ xử lý nước thải bằng phương pháp lọc màng. MBR là viết tắt cụm từ Membrance Bio Reator…Nhờ hiệu quả mà nó mang lại trên các hệ thống xử lý mà công nghệ này được ứng dụng rộng rãi ở các bệnh viện, phòng khám cũng như các cơ sở y tế.
Công nghệ màng lọc MBR là công nghệ mới, xử lý nước thải kết hợp giữa vi sinh xử lý nước thải và màng lọc.
Cơ chế hoạt động của màng MBR như sau:
Trong bể sinh học được gắn các tấm màng MBR, tại bể có hệ thống cấp khí cho vi sinh vật phát triển và tiến hành phân hủy các chất ô nhiễm trong nước thải. Tiếp đó nước trong sẽ được hút qua màng MBR. Vi sinh vật, chất ô nhiễm, bùn hoàn toàn bị giữ lại tại bề mặt màng. Đồng thời chỉ có nước sạch mới qua được màng. phần bùn nằm lại trong bể và định kỳ tháo về bể chứa bùn.
Vì kích thước lỗ màng MBR rất nhỏ (0.01 ~ 0.2 µm) nên bùn sinh học sẽ được giữ lại trong bể, ngoài ra toàn hầu hết các vi sinh vật được giữ lại trong bể sinh học MBR, do đó trong công nghệ này chúng ta không cần thiết kế bể khử trùng.
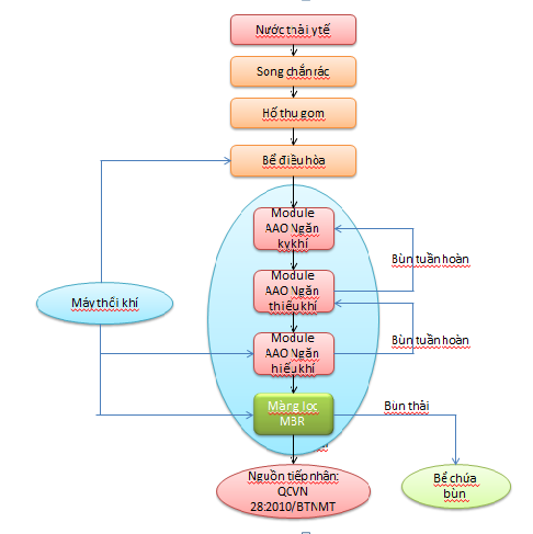
Sơ đồ công nghệ AAO kết hợp màng lọc MBR trong việc xử lý nước thải phòng khám

-
Thuyết minh sơ đồ dây chuyền công nghệ
-
Nước thải từ các phòng khám đa khoa được dẫn bằng ống thoát nước về hố thu gom. Trước hố thu gom có đặt song chắn rác để loại bỏ các rác có kích thước lớn, tránh làm hỏng bơm và đường ống cho các công trình ở phía sau.
-
Hố thu được thiết kế với thời gian lưu nước ngắn để bơm nước về bể điều hòa. Tại hố thu bố trí bơm chìm để bơm nước thải từ hố thu về bể điều hòa.
-
Cụm bể điều hòa, anoxic, aerotank, bể lắng, bể trung gian – khử trùng được thiết kế liền khối.
-
Bể điều hòa để điều hòa lưu lượng nước thải và nồng độ các chất ô nhiễm bằng phương pháp sục khí tránh bị phân hủy kỵ khí mêtan gây mùi khó chịu.
-
Bể sinh học kỵ khí (Anaerobic) phương pháp này dựa trên cơ chế hoạt động của các vi sinh vật phát triển trong môi trường kỵ khí (không có oxy) để phân hủy các chất hữu cơ trong nước thải.
Các vi sinh vật sử dụng các chất hữu cơ và một số khoáng chất làm nguồn dinh dưỡng và tạo năng lượng, xây dựng tế bào, sinh trưởng và sinh sản nên sinh khối của chúng tăng lên, từ đó làm giảm COD, BOD trong nước thải.
-
Bể Aerotank được sục khí vi sinh vật oxy hóa hoàn toàn các hợp chất hữu cơ (COD, BOD) và Nitrat hóa hoàn toàn Amoni.
Sau khi nước thải qua bể Aerotank thì tới bể lắng, tại đây bùn hoạt tính được lắng và bơm tuần hoàn trở lại bể Anoxic và Aerotank. Phần nước trong sẽ được tự chảy qua bể trung gian khử trùng.
-
Bể Anoxic được sục khí một phần nhỏ để duy trì mức DO thấp và khuấy trộn bùn hoạt tính thiếu khí trong bể giúp quá trình oxy hóa hợp chất hữu cơ và khử Nitrat diễn ra mạnh mẽ.
-
Bể Aerotank được cấy chủng vi sinh vật hiếu khí để oxy hóa các hợp chất hữu cơ và Nitrat hóa, bùn hoạt tính hiếu khí sẽ xử lý triệt để các chất ô nhiễm trong nguồn nước thải.
Bùn hoạt tính được lắng lại tại bể lắng và bơm tuần hoàn (bùn + nước) về bể hiếu khí và bể thiếu khí (50% – 50 %) để duy trì nồng độ bùn trong bể và tăng khả năng khử các chất hữu cơ và Nito.
Sau quá trình vận hành, lượng vi sinh vật tăng lên tương ứng với lượng chất hữu cơ được loại bỏ. Sau thời gian vận hành thì lượng bùn được xả về bể nén bùn và phân hủy bùn kỵ khí.
Mọi thắc mắc, hướng dẫn Quý doanh nghiệp liên hệ ngay với chúng tôi để được tư vấn miễn phí và hỗ trợ nhanh nhất theo:
CÔNG TY TNHH MÔI TRƯỜNG VÀ PHÁT TRIỂN THĂNG LONG
Website: Web: http://thutucmoitruong.vn/ Email: thutucmoitruong@gmail.com
Facebook: https://www.facebook.com/CongtyTuvanMoitruongThangLong
VPGD: Số 23 Dịch vụ 2, Khu đô thị Văn Phú, Phường Phú La, Quận Hà Đông, Hà Nội.
Hotline: 0975 649 380 / +84 (24) 66 525 129 / 024 66 527 111